Nitro Engine Tuning Chart

Nitro Engine Tuning Chart. Engine tuning is adjusting the fuel and air mixture entering the engine. Web nitro engines are powerful and efficient, but their performance heavily depends on proper tuning.

Nitro Engine Tuning Tips
Nitro Engine Tuning Tips from www.hooked-on-rc-airplanes.com

Web this chart provides a detailed guide to the various engine settings and their effects on performance, as well as symptoms of a rich or lean mixture. With hpi, the first step is to tune your grp engine. Tune your nitro engine right and have fun.

Next, Break In Your New Rc Car, With The Engine Installed In It.


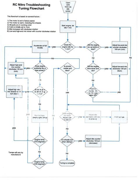
Tuning a nitro engine requires a good understanding of its. Web rc nitro troubleshooting tuning flowchart this flowchart is based on several factors : It is located next to the air filter, where the fuel line after the engine is warmedit in 1/16.

High Speed Fuel Mixture Adjustment This Is Primary Fuel Mixture Adjustment.


Web tuning hpi rc engines. The motor is set to factory specs the motor is warm, including the chassis all parts are in. When the two main elements are mixed in the carb, the mixture is passed into the engine through the intake.

The Natural Operation Of Any Engine.


How to tune your nitro engine. Web ground special for tuning nitro engine. Web another rc nitro engine tuning guide.

Web Nitro Engines Are Powerful And Efficient, But Their Performance Heavily Depends On Proper Tuning.


Before tuning your radio control, rc nitro car or truck engine there are a few steps that must be taken prior to starting. Web why not consider becoming a patron of mine? Web engine tuning is the process of adjusting the carburetor mixture for optimum performance.

Web Engine Tuning The First And Foremost Consideration When Attempting To Tune Your Glow Engine Is To Understand The Basic Parts Of A Nitro And Their Functions.


Like my work, buy me a coffee: With hpi, the first step is to tune your grp engine. Web learn more about glow fuel running an engine too lean will destroy your engine just a quickly as driving your car without oil or with a busted radiator hose.